近年来,广东医保部门持续探索医保移动支付新场景,推进拓展“互联网+医保”便民服务,参保人只需动动手指就能拥有“医保移动支付”功能,在手机上除了能轻松完成预约挂号、门诊缴费、报告查询等操作,还可以实现门诊就医医保结算,大大缩减了群众就医等候时间,让就医更便捷!
一、什么是医保移动支付?
医保移动支付,是指参保人在就医购药过程中,无须携带实体卡到缴费窗口排队,使用手机授权医保码(医保电子凭证)即可在线进行医保统筹、医保个人账户、个人自费三部分费用的一键支付。
二、哪些人可以使用医保移动支付?
基本医疗保险参保人可以使用,包括职工医保和居民医保参保人。
三、可以支付哪些费用?
医保移动支付费用包括参保人员普通门诊费用(含挂号费、检查费、治疗费、药费等)、门诊特定病种费用、住院费用。
四、怎么使用医保移动支付?
通过微信或支付宝扫描处方单支付二维码后,进入医保就诊订单页使用医保移动支付;或直接进入定点医疗机构的服务小程序或公众号,选择对应的医保就诊订单使用医保移动支付。
目前,广东全省21个地市均已开通了医保移动支付服务,上线医疗机构还在持续扩围中,快来看看你所在的城市哪些医疗机构上线了医保移动支付服务。
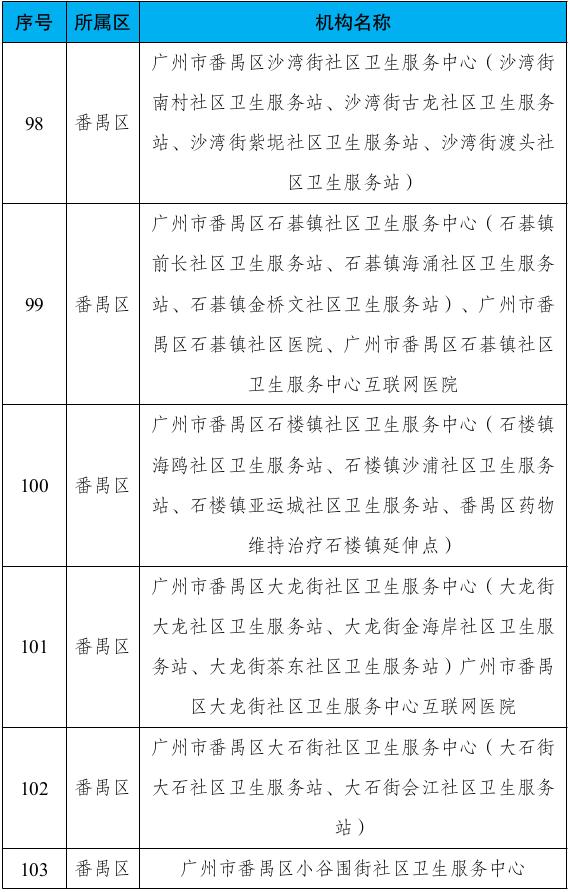
广州市支持移动支付医院名单
截至2025年5月,广州市已有398家定点医疗机构支持医保移动支付,覆盖广州市11个区,为参保人提供家门口的便捷。
深圳市支持移动支付医院名单 扫描二维码查看 汕头市支持移动支付医院名单 扫描二维码查看 汕尾市支持移动支付医院名单 扫描二维码查看 东莞市支持移动支付医院名单 扫描二维码查看 江门市支持移动支付医院名单 扫描二维码查看 肇庆市支持移动支付医院名单 扫描二维码查看 潮州市支持移动支付医院名单 扫描二维码查看 揭阳市支持移动支付医院名单 扫描二维码查看 名单还将持续更新 请关注“广东医保”公众号和小黄书
官方网站 了解最新医保服务资讯













