国家医疗保障局组建以来,统筹推进医保改革,出台了包括医保药品目录调整、药品集中带量采购等一系列的医疗保障政策和管理举措,以常态化、制度化措施减轻群众就医、用药负担。为全面展示医保药品管理改革进展与成效,中国药学会和中国医疗保险研究会于2021年11月3日上午在北京联合召开了“六升四降一保障——医保药品管理改革进展与成效蓝皮书新闻发布会”。

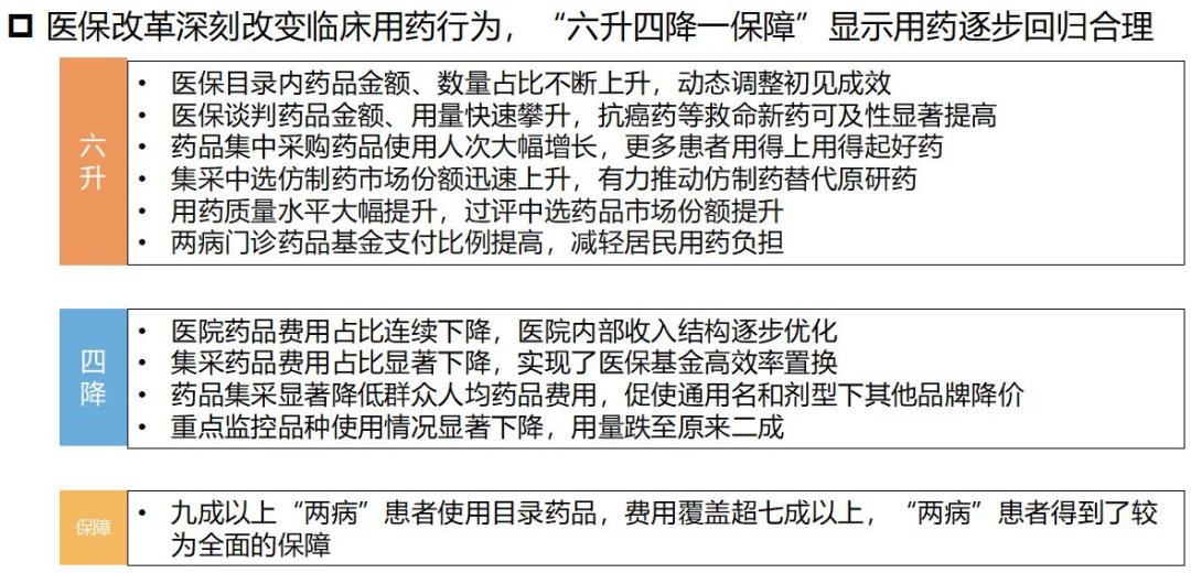
一、医保改革提高药品保障水平 中国药学会科技开发中心专家刘皈阳老师介绍了《医保药品管理改革进展与成效蓝皮书》。本蓝皮书由中国药学会科技开发中心基于全国医药信息网的样本库数据,通过对国内804家样本医院2015年以来临床用药情况进行多个维度的数据分析,揭示了医保药品改革政策实施后医院临床用药的变化情况。通过数据分析发现,通过坚持不懈地推进医保改革,医保药品管理改革取得了四大成效。 1、医保目录内药品使用持续增加,医疗机构用药结构更加合理。 2020年,医疗机构使用目录内药品使用量占比为92.5%,使用金额占比为85.8%,与2015年相比,均明显提升。此外,医疗机构用药结构也发生了变化,将20个重点监控品种调出2019版药品目录后,相关药品用量明显下降,使用金额下降了87%,随着重点监控品种调整出药品目录,高使用金额药品也发生了明显变化,仅4种药品在2021年第一季度依旧排在TOP20中。 2、重大疾病治疗和特殊人群用药保障水平明显提高。 随着医保药品管理改革,药品的可及性显著增长,平均价格水平大幅下降,基金使用效率明显提升。以心血管系统药物为例,2021年第一季度比2015年第一季度,医疗机构中药物使用量增加50%,但药品金额减少5.2%,集采使更多地患者使用上可靠的药品。 此外,每年开展的目录谈判准入,让更多新药,特别是新型抗肿瘤药物持续进入医保,部分替代了传统的化疗药物,药品保障水平显著提高。此外,医保目录调整还重点关注了罕见病用药,与2009版医保药品目录相比,2020版目录中罕见病用药数量增加了105%,覆盖的罕见病病种数增加了69%。 3、集采和国谈药品价格下降、用量增加,患者用药质量水平提升。 带量采购的制度设计实现了量升价降的效果,2021年一季度与2015年相比,第一批国家集采药品的用量增长了3.5倍,药品金额减少了3.6%。 集采还提高了市场集中度,中选产品用量比重提升,中选药品较好的实现了仿制药替代。 国家药品准入谈判也提高了患者的用药水平,2018年谈判成功的17种抗癌药,2021年第一季度比谈判前,药品用量增加25.8倍、药品金额增加8.8倍。 4、创新药进入医保速度加快,提高了药物可及性、降低了患者负担。 随着医保药品目录动态调整机制的初步建立,将更多国家重大新药创制项目支持药品纳入医保药品目录,目前,在国家重大新药创制项目支持的34种药品中,已有26种药品进入医保目录,占76.5%。 与此同时,新药从上市到进入药品目录时间明显缩短,从2017年的平均近五年缩短到目前的不到两年,使患者可以更快的用上创新药,降低了患者负担。 二、医保改革使医疗机构用药逐步回归合理 中国医疗保险研究会技术标准部主管柳雯馨对国家医保局成立以来的医保用药管理成效及政策进行了解读,尤其是医保药品目录调整、药品集中带量采购等政策。通过数据和政策的相互比对,发现在医保持续改革下,医院临床用药行为发生深刻变化,呈现“六升四降一保障”的特点,用药逐步回归合理。 六升: 1、医保目录内药品金额、用量占比不断上升,动态调整初见成效。 2、医保谈判药品金额、用量快速攀升,抗癌药等救命新药可及性显著提高。 3、药品集中采购药品使用人次大幅增长,更多患者用得上用得起好药; 4、集采中选仿制药市场份额迅速上升,有力推动仿制药替代; 5、用药质量水平大幅提升,未过评药品市场份额骤减; 6、两病门诊药品基金支付比例提高,缓解居民用药负担; 四降: 1、医院药品费用占比连续下降,医院内部收入结构逐步优化; 2、集采药品费用占比显著下降,实现了医保基金高效率置换; 3、药品集采显著降低群众人均药品费用,促使通用名和剂型下其他品牌降价; 4、重点监控品种使用情况显著下降,用量跌至原来二成; 一保障: 九成以上“两病”患者使用目录药品,费用覆盖超七成以上,得到了较全面的保障。 “六升四降一保障”全面翔实地反映了医保政策改革对保障人民群众健康、促进临床合理用药和助推医药产业发展的积极影响。 三、医保改革使医药、药企、患者多方获利 发布会还邀请了医疗机构、药品企业及患者、家属代表,从真实世界研究、临床使用、促进药企发展、转型、减轻患者负担等角度谈了医保药品改革所带来的影响。 北京大学肿瘤医院医疗保险服务处处长冷家骅讲解了国家医保药品目录调整对肿瘤用药保障水平的影响。其认为“随着国家医保局的成立和医保药品目录动态调整机制的建立和逐渐完善,肿瘤诊疗所需创新药物价格昂贵、使用途径不规范、市场供应有限的问题得到极大改善,救急救命的好药的大量引入,优化了目录结构,改善了医疗生态。”医保药品目录动态调整机制,使得广大参保患者对国内外抗肿瘤创新药物更迅速、更低价、更方便地获得,使大量救急救命的好药真正走进了临床,用到了患者身上。 首都医科大学宣武医院药学部主任张兰就真实世界研究助力带量采购中标心血管用药临床替代进行讲解。张主任带领的团队通过科学严谨的方案设计,历时2年,利用真实世界数据,从临床效果、安全性等角度对“4+7”带量采购药物进行评价,发现带量采购中标药品中14个通过一致性评价的仿制药与原研药在临床上具有等效性,能够保障人民群众享受优质、价廉的药品,有力回应了社会上关于“一致性评价是否真的一致”“药价这么低会不会影响质量”的质疑。 首都医科大学附属北京友谊医院肝病中心主任贾继东讲解了乙肝药物集中带量采购政策效果的评价。随着医保目录的日益完善和药价降低,我国肝病药物选择更加合理,诊断和治疗率得到提高,从而减少肝硬化和肝癌的发生,实现了更优策略、更高效率的保障目标,提升了患者生活质量的同时,也提高了医保基金的使用效能。 受邀企业代表纷纷表示,深刻地感受到自国家医保局成立以来的各项改革举措带来的变化,包括医保目录调整的频次明显加快,流程与各项制度逐步完善,医保药品管理改革一方面加速了创新药纳入医保的进程,企业也可以更快的从创新投入中得到回报,另一方面产品放量效应为公司提供了稳定、清晰的市场预期,增加企业大力进行科技创新的信心和研发投入的决心。药品企业代表表示此后将持续促进产业的转型升级、为更多患者带来的改革红利。 除此之外,会议还采访了三位患者及家属,分别代表丙肝、亨廷顿舞蹈症、银屑病患者群众,用药政策改革前,高额的医疗费用给患者乃至家庭造成较大的经济负担,他们迫切期待能够有更好的药物治疗,让工作和生活都恢复正常,随着医保药品管理改革的逐步推进,医疗费用大幅减低,减轻了患者负担,得到了真正的实惠,收获了健康,患者及家属纷纷表示非常感谢国家医保局对患者群体的关心和帮助,为他们带来继续生活的希望和动力。








